Overview
During this project, I worked with 3 group members towards a carbon budget of Delft’s housing sector, an overview of the carbon footprint of retrofitting and construction plans, and adjustments to these plans to ensure a carbon neutral housing sector in Delft. This has enticed discussion in the municipality of Delft about the future of Delft’s housing sector.
I have an interest in sustainable construction and (building) materials and therefore enjoyed working on this project. Also, I had prior experience working on a Life Cycle Analysis for buildings, see here. Furthermore, the concrete recommendations that were given to municipality of Delft allowed for creativity, engaging my industrial design background.
Click here for the full report
Experience

Carbon footprinting
I created carbon scenarios & matching footprinting models with a fellow student

(Municipal) consultancy
As a group we met with representatives of the municipalities of Delft, discussed their needs & shared & discussed results

Sustainable construction
I investigated sustainable replacements for e.g. insulation materials, combined with municipal preferences
Results
Below, the results and recommendations are shown of this report in a poster. A main implementation would be to reduce floor metrage per person.
It will be very difficult to stay within the carbon budget based on the 1.5, 1.7 and 2 degree climate scenarios, though this poster gives concrete recommendations.

Process
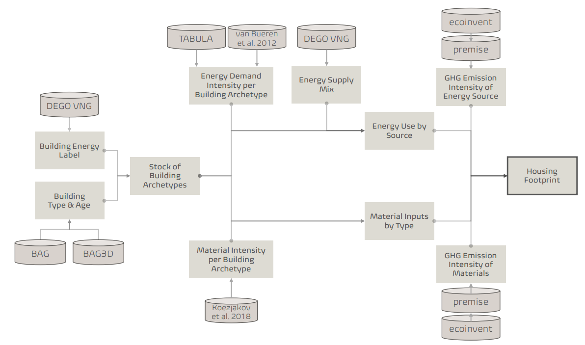
Below the process for creating the housing footprint is described. Within the group, I primarily worked on carbon footprinting of different construction scenarios. I worked with data material intensity data for different building types and Greenhouse Gas Emission data for different materials and energy sources.
Furthermore, I assisted in creating the poster in the section Results.
The discs below contain essential data bases, while the rectangles show what was created from these. The arrows show the relation between the data bases and different results.

